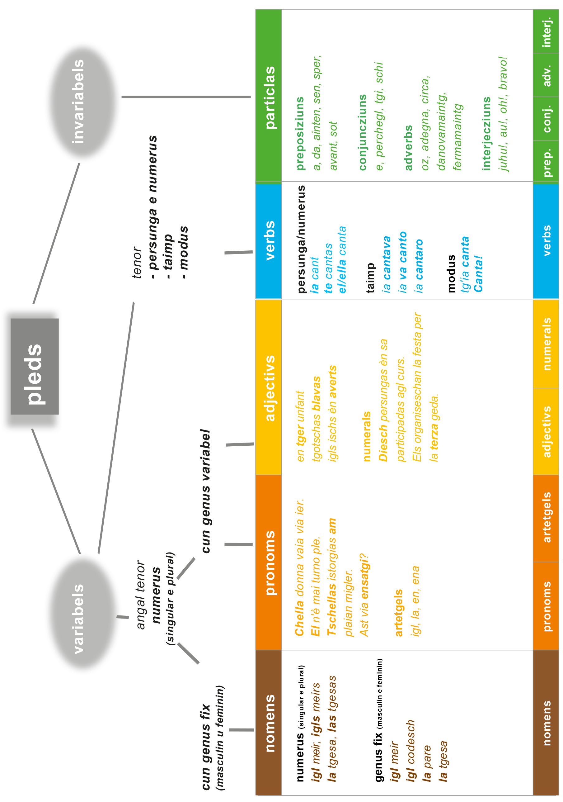
Las speztgas da pleds

Survista